1
首页
关于学校
校务公开
党团工会
课程教学
教师发展
学生成长
学校社区
校园开放日
上海市文明校园创建
通知公告
当前位置:
首页
>
关于学校
>
通知公告
> 正文
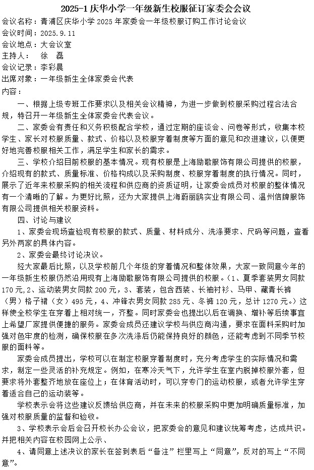
2025-1庆华小学一年级新生校服征订家委会会议
发布日期:2025-09-11 作者:庆华小学
分享到:
相关信息
【好书推荐】把最好的童书带给童年(一年级童书推荐)
上海市青浦区庆华小学2024学年第一学期一年级课程表
2024学年庆华小学新生校服采购信息公示
2024学年新生校服二次质量检验报告公示
庆华小学一年级争章启动课顺利举行
上海网警
网络110
网络社会
征信网
地址:上海市青浦区青赵公路76号
电话:(021)59720770
技术支持:青浦教育信息中心